LDAP 攻击
LDAP 攻击
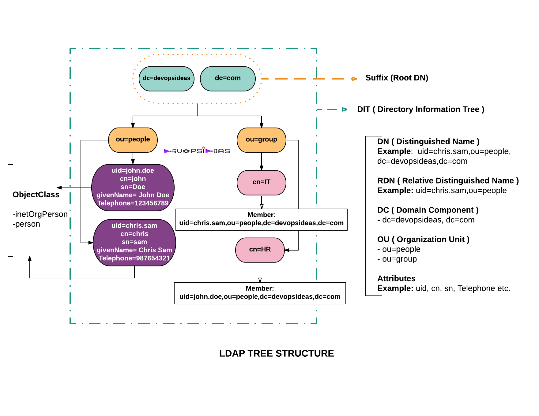
什么是LDAP
LDAP(Lightweight Directory Access Protocol)轻量目录访问协议,Active Directory 是 LDAP 协议在 Windows 上的实现。

| DC | Domain Component |
|---|---|
| OU | Organization Unit |
| CN | Common Name |
| SN | Surname |
| DN | Distinguished Name |
| UID | User ID |
| RND | Relative DN |
LDAP 攻击
基础语法
(&(A)(B))
(|(A)(B))
(|(&(A)(B))(C))
(A=B)
(A~=B)
(!(A=B))
(A=*)
(A>B)
(A<=B)
| objectCategory | objectClass | Result |
|---|---|---|
| person | user | user objects |
| person | user and contact objects | |
| person | contact | contact objects |
| user | user and computer objects | |
| computer | computer objects | |
| user | user and contact objects | |
| contact | contact objects | |
| computer | computer objects | |
| person | user, computer, and contact objects | |
| contact | user and contact objects | |
| group | group objects | |
| group | group objects | |
| person | organizationalPerson | user and contact objects |
| organizationalPerson | user, computer, and contact objects | |
| organizationalPerson | user and contact objects |
| All user objects | (&(objectCategory=person)(objectClass=user)) | | ----------------------------------------------------------------------------------------------------------------------------------- | -------------------------------------------------------------------------------------------------------------------------------------- | ---------------------------------------------------------------------- | | All user objects (Note 1) | (sAMAccountType=805306368) | | All computer objects | (objectCategory=computer) | | All contact objects | (objectClass=contact) | | All group objects | (objectCategory=group) | | All organizational unit objects | (objectCategory=organizationalUnit) | | All container objects | (objectCategory=container) | | All builtin container objects | (objectCategory=builtinDomain) | | All domain objects | (objectCategory=domain) | | Computer objects with no description | (&(objectCategory=computer)(!(description=*))) | | Group objects with a description | (&(objectCategory=group)(description=*)) | | Users with cn starting with "Joe" | (&(objectCategory=person)(objectClass=user)
(cn=Joe*)) | | Object with description "East\West Sales"
(Note 2) | (description=East\5CWest Sales) | | Phone numbers in form (xxx) xxx-xxx | (telephoneNumber=(*)*-*) | | Groups with cn starting with
"Test" or "Admin" | (&(objectCategory=group)
( | (cn=Test*)(cn=Admin*))) | | All users with both a first and last name. | (&(objectCategory=person)(objectClass=user)
(givenName=*)(sn=*)) | | All users with direct reports but no
manager | (&(objectCategory=person)(objectClass=user)
(directReports=*)(!(manager=*))) | | All users with specified email address | (&(objectCategory=person)(objectClass=user)
( | (proxyAddresses=*:jsmith@company.com)
(mail=jsmith@company.com))) | | All users with Logon Script: field occupied | (&(objectCategory=person)(objectClass=user)(scriptPath=*)) | | Object with Common Name "Jim * Smith"
(Notes 3, 19) | (cn=Jim \2A Smith) | | Objects with sAMAccountName that begins
with "x", "y", or "z" | (sAMAccountName>=x) | | Objects with sAMAccountName that begins
with "a" or any number or symbol except "" | (&(sAMAccountName<=a)(!(sAMAccountName=*))) | | All users with "Password Never Expires" set
(Note 4) | (&(objectCategory=person)(objectClass=user)
(userAccountControl:1.2.840.113556.1.4.803:=65536)) | | All disabled user objects (Note 4) | (&(objectCategory=person)(objectClass=user)
(userAccountControl:1.2.840.113556.1.4.803:=2)) | | All enabled user objects (Note 4) | (&(objectCategory=person)(objectClass=user)
(!(userAccountControl:1.2.840.113556.1.4.803:=2))) | | All users not required to have a password
(Note 4) | (&(objectCategory=person)(objectClass=user)
(userAccountControl:1.2.840.113556.1.4.803:=32)) | | All users with "Do not require kerberos
preauthentication" enabled | (&(objectCategory=person)(objectClass=user)
(userAccountControl:1.2.840.113556.1.4.803:=4194304)) | | Users with accounts that do not expire
(Note 5) | (&(objectCategory=person)(objectClass=user)
( | (accountExpires=0)
(accountExpires=9223372036854775807))) | | Users with accounts that do expire (Note 5) | (&(objectCategory=person)(objectClass=user)
(accountExpires>=1)
(accountExpires<=9223372036854775806)) | | Accounts trusted for delegation
(unconstrained delegation) | (userAccountControl:1.2.840.113556.1.4.803:=524288) | | Accounts that are sensitive and not trusted
for delegation | (userAccountControl:1.2.840.113556.1.4.803:=1048576) | | All distribution groups (Notes 4, 15) | (&(objectCategory=group)
(!(groupType:1.2.840.113556.1.4.803:=2147483648))) | | All security groups (Notes 4, 19) | (groupType:1.2.840.113556.1.4.803:=2147483648) | | All built-in groups (Notes 4, 16, 19) | (groupType:1.2.840.113556.1.4.803:=1) | | All global groups (Notes 4, 19) | (groupType:1.2.840.113556.1.4.803:=2) | | All domain local groups (Notes 4, 19) | (groupType:1.2.840.113556.1.4.803:=4) | | All universal groups (Notes 4, 19) | (groupType:1.2.840.113556.1.4.803:=8) | | All global security groups (Notes 17, 19) | (groupType=-2147483646) | | All universal security groups (Notes 17, 19) | (groupType=-2147483640) | | All domain local security groups
(Notes 17, 19) | (groupType=-2147483644) | | All global distribution groups (Note 19) | (groupType=2) | | All objects with service principal name | (servicePrincipalName=*) | | Users with "Allow Access" on "Dial-in"
tab of ADUC
(Note 6) | (&(objectCategory=person)(objectClass=user)
(msNPAllowDialin=TRUE)) | | Users with "Control access though
NPS Network Policy" on "Dial-in" tab of ADUC | (&(objectCategory=person)(objectClass=user)
(!(msNPAllowDialin=*))) | | All groups created after March 1, 2011 | (&(objectCategory=group)
(whenCreated>=20110301000000.0Z)) | | All users that must change their password
at next logon | (&(objectCategory=person)(objectClass=user)
(pwdLastSet=0)) | | All users that changed their password since
April 15, 2011 (CST) (Note 7) | (&(objectCategory=person)(objectClass=user)
(pwdLastSet>=129473172000000000)) | | All users with "primary" group
other than "Domain Users" | (&(objectCategory=person)(objectClass=user)
(!(primaryGroupID=513))) | | All computers with "primary" group
"Domain Computers" | (&(objectCategory=computer)
(primaryGroupID=515)) | | Object with GUID
"90395F191AB51B4A9E9686C66CB18D11"
(Note 8) | (objectGUID=\90\39\5F\19\1A\B5\1B\4A\9E\96
\86\C6\6C\B1\8D\11) | | Object beginning with GUID
"90395F191AB51B4A"
(Note 8) | (objectGUID=\90\39\5F\19\1A\B5\1B\4A*) | | Object with SID "S-1-5-21-73586283
-152049171-839522115-1111" (Note 9) | (objectSID=S-1-5-21-73586283-152049171
-839522115-1111) | | Object with SID "010500000000000515000
0006BD662041316100943170A3257040000"
(Note 9) | (objectSID=\01\05\00\00\00\00\00\05\15
\00\00\00\6B\D6\62\04\13\16\10\09\43\17\0A\32
\57\04\00\00) | | All computers that are not
Domain Controllers (Note 4) | (&(objectCategory=computer)
(!(userAccountControl:1.2.840.113556.1.4.803:=8192))) | | All Domain Controllers (Note 4) | (&(objectCategory=computer)
(userAccountControl:1.2.840.113556.1.4.803:=8192)) | | All Domain Controllers (Notes 14, 19) | (primaryGroupID=516) | | All servers | (&(objectCategory=computer)
(operatingSystem=*server*)) | | All member servers (not DC's) (Note 4) | (&(objectCategory=computer)
(operatingSystem=*server*)
(!(userAccountControl:1.2.840.113556.1.4.803:=8192))) | | All direct members of specified group | (memberOf=cn=Test,ou=East,dc=Domain,dc=com) | | All users not direct members of
a specified group | (&(objectCategory=person)(objectClass=user)
(!(memberOf=cn=Test,ou=East,dc=Domain,dc=com))) | | All groups with specified direct member
(Note 19) | (member=cn=Jim Smith,ou=West,
dc=Domain,dc=com) | | All members of specified group, including
due to group nesting (Note 10) | (memberOf:1.2.840.113556.1.4.1941:=
cn=Test,ou=East,dc=Domain,dc=com) | | All groups specified user belongs to,
including due to group nesting (Notes 10, 19) | (member:1.2.840.113556.1.4.1941:=
cn=Jim Smith,ou=West,dc=Domain,dc=com) | | Objects with givenName "Jim*" and sn
"Smith*", or with cn "Jim Smith*" (Note 11) | (anr=Jim Smith) | | All attributes in the Schema container
replicated to the GC (Notes 6, 12) | (&(objectCategory=attributeSchema)
(isMemberOfPartialAttributeSet=TRUE)) | | All operational (constructed) attributes in
the Schema container (Notes 4, 12) | (&(objectCategory=attributeSchema)
(systemFlags:1.2.840.113556.1.4.803:=4)) | | All attributes in the Schema container not
replicated to other Domain Controllers
(Notes 4, 12) | (&(objectCategory=attributeSchema)
(systemFlags:1.2.840.113556.1.4.803:=1)) | | All objects where deletion is not allowed
(Notes 4) | (systemFlags:1.2.840.113556.1.4.803:=2147483648) | | Attributes whose values are copied when
the object is copied (Notes 4, 12) | (searchFlags:1.2.840.113556.1.4.803:=16) | | Attributes preserved in tombstone object
when object deleted (Notes 4, 12) | (searchFlags:1.2.840.113556.1.4.803:=8) | | Attributes in the Ambiguous Name
Resolution (ANR) set (Notes 4, 12) | (searchFlags:1.2.840.113556.1.4.803:=4) | | Attributes in the Schema that are
indexed (Notes 4, 12) | (searchFlags:1.2.840.113556.1.4.803:=1) | | Attributes marked confidential in
the schema (Notes 4, 12) | (searchFlags:1.2.840.113556.1.4.803:=128) | | Attributes in the RODC filtered attribute
set, or FAS (Notes 4, 12) | (searchFlags:1.2.840.113556.1.4.803:=512) | | All site links in the Configuration
container (Note 13) | (objectClass=siteLink) | | The nTDSDSA objects associated with
all Global Catalogs. This will identify all DC's
that are GC's. (Note 4) | (&(objectCategory=nTDSDSA)
(options:1.2.840.113556.1.4.803:=1)) | | The nTDSDSA object associated with the
PDC Emulator. This will identify the DC
with the PDC Emulator FSMO role (Note 18). | (&(objectClass=domainDNS)(fSMORoleOwner=*)) | | The nTDSDSA object associated with the
RID Master. This will identify the DC
with the RID Master FSMO role (Note 18). | (&(objectClass=rIDManager)(fSMORoleOwner=*)) | | The nTDSDSA object associated with the
Infrastructure Master. This will identify the DC
with this FSMO role (Note 18). | (&(objectClass=infrastructureUpdate)
(fSMORoleOwner=*)) | | The nTDSDSA object associated with the
Schema Master. This will identify the DC with
the Schema Master FSMO role (Note 18). | (&(objectClass=dMD)(fSMORoleOwner=*)) | | The nTDSDSA object associated with the
Domain Naming Master. This will identify the
DC with this FSMO role (Note 18). | (&(objectClass=crossRefContainer)
(fSMORoleOwner=*)) | | All Exchange servers in the Configuration
container (Note 13) | (objectCategory=msExchExchangeServer) | | All objects protected by AdminSDHolder | (adminCount=1) | | All trusts established with a domain | (objectClass=trustedDomain) | | All Group Policy objects | (objectCategory=groupPolicyContainer) | | All service connection point objects | (objectClass=serviceConnectionPoint) | | All Read-Only Domain Controllers
(Notes 4, 19) | (userAccountControl:1.2.840.113556.1.4.803:=67108864) |
https://social.technet.microsoft.com/wiki/contents/articles/5392.active-directory-ldap-syntax-filters.aspx
Import-Module ActiveDirectory
Get-ADObject -LDAPFilter "(objectClass=user)"
